ÊýÊ®Íò´ó½±µÄÊ ֻ˵×îºóÒ»±é£¡
°ä²¼¹¦·ò 2019-10-29ÓɺþÄÏÊ¡Î¯ÍøÐŰì½áºÏÓйز¿ÃŹ²Í¬½øÐеÄ2019 ¡°ºþÏæ±¡±ÍøÂ簲ȫ¼¼Êõ´óÈü½«ÔÚ11ÔÂ2ÈÕÕýʽ¿ªÆô¡£×÷Ϊ±¾´Î´óÈüµÄÖ§³Öµ¥Ôª£¬±¦ÔËÀ³¹Ù·½ÍøÕ¾½«Ð¯ÊÖÒµÄÚÓÅÁ¼ÆóÒµ£¬±ü³ÐÍøÂ簲ȫÈ˲ÅÔì¾ÍºÍÍÚ¾òµÄ×ÚÖ¼£¬È«Á¦Ö§³Ö±¾´Î´óÈü¡£
Õâ´Î´óÈüÖ¼ÔÚ·þÎñÓÚ¹ú¶ÈÍøÂ簲ȫսÊõºÍÍøÂçÇ¿¹ú½¨É裬¹á³¹Âäʵµ³µÄÊ®¾Å´óºÍÈ«¹úÍøÐŹ¤×÷»áÒéÐÄÁ飬Ϊȫ¹úÍøÂ簲ȫÈ˲Åչʾˮƽ¡¢¾º¼¼±ÈÆ´ºÍ»¥»»»¥¶¯ÌṩÎę̀£¬·¢ÏÖ¡¢ÜöÝͺÍÔì¾ÍÍøÂ簲ȫÈ˲ţ¬Îª¼Ó¿ìÍøÂ簲ȫÈ˲ÅÐÐÁн¨Éè×÷³ö¹±Ïס£
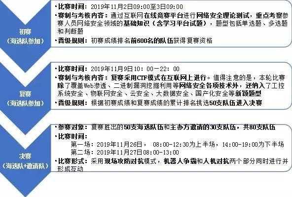
ÈüÊ·ÖΪ³õÈü¡¢¸´ÈüºÍ¾öÈüÈý¸ö½×¶Î¡£³õÈü¡¢¸´Èü¾ùÔÚ»¥ÁªÍøÉϽøÐУ¬¾öÈüÔÚ³¤É³ÏÖ³¡½øÐУ¨½ÇÖ𳡵ØÁíÐÐ֪ͨ£©¡£
Ô¼Çë¶Ó£ºÓÉÈüÊÂ×éί»áÏò¹úÄÚÍøÂ簲ȫÁìÓò³ÛÃûµÄÆóÊÂÒµµ¥Ôª¡¢¸ßУ¡¢×êÑлú¹¹µÈ·¢³öÔ¼Ç뺯£¬Ô¼Çë30Ö§´ÓÊÂÍøÂ簲ȫרҵµÄ¾«Ó¢ÐÐÁдú±íËùÊôµ¥ÔªÖ±½Ó½øÈë¾öÈü£¬Ó뺣ѡ¶Óǰ50Ö§ÓÅʤÐÐÁÐͬ³¡½ÇÖð¡£
¡ñ ÏÖ½ð¼Î½±
ÌØµÈ½±£¨1Ãû£©£º¼Î½±»ñ½±ÐÐÁÐÈËÃñ±Ò16ÍòÔª£»½±±Ò»¸ö£¬»ñ½±Ö¤ÊéÿÈËÒ»±¾£»
Ò»µÈ½±£¨1Ãû£©£º¼Î½±»ñ½±ÐÐÁÐÈËÃñ±Ò8ÍòÔª£»»ñ½±Ö¤ÊéÿÈËÒ»±¾£»
¶þµÈ½±£¨1Ãû£©£º¼Î½±»ñ½±ÐÐÁÐÈËÃñ±Ò4ÍòÔª£»»ñ½±Ö¤ÊéÿÈËÒ»±¾£»
ÈýµÈ½±£¨7Ãû£©£º¼Î½±»ñ½±ÐÐÁÐÈËÃñ±Ò2ÍòÔª£»»ñ½±Ö¤ÊéÿÈËÒ»±¾£»
ÓÅʤ½±£¨70Ãû£©£º¼Î½±»ñ½±ÐÐÁÐÈËÃñ±Ò3000Ôª£»»ñ½±Ö¤ÊéÿÈËÒ»±¾¡£
¡ñ ÆäËû¼Î½±
2.½øÈë¾öÈüµÄ²ÎÈüÐÐÁлñµÃÓɱ¾´ÎÈüʽøÐе¥Ôª·¢³öµÄµç×Ó»ñ½±Ö¤Êé¡£
3.·²±¨ÃûÉêÇë²ÎÈü²¢»ñµÃÏÖ³¡½ÇÖð×ʸñÕߣ¬ÁÐÈëºþÄÏÊ¡ÍøÂ簲ȫºÍÐÅÏ¢»¯È˲ÅÊý¾Ý¿â¡£
4.ƾ¾Ý²ÎÈüÕ߳ɾͣ¬ÓÉÖ÷°ìµ¥ÔªÔñÓÅÏòÓйػú¹ØÊÂÒµµ¥ÔªºÍ³ÁµãÆóÒµÍÆ¼ö¡£
5.¶ÔÓÚÕâ´Î½ÇÖð³É¾Í³ö¸ñÓÅÒìÇÒÔÚºþÄÏÊ¡ÄÚ´´Òµ¡¢¾ÍÒµµÄ²ÎÈüÑ¡ÊÖ£¬×ñÑÓйØÕþ²ß´ÍÓë³ÁµãÖ§³Ö¡£
6.±¾´Î´óÈüÖ÷°ìµ¥Ôª¡¢³Ð°ìµ¥ÔªºÍ¼¼ÊõÖ§³Öµ¥Ôª£¬Æ¾¾Ý¸÷×Ô¹¤×÷±ØÒª½«±¾´Î²ÎÈü³É¾Í×÷ΪÓÅÏȼÓúÍÒµÎñºÏ×÷µÈ·½ÃæµÄ³ÁÒªµ÷²éƾ¾Ý¡£
×÷Ϊ¹úÄÚÐÅÏ¢°²È«ÐÐÒµµÄÁì¾üÆóÒµ£¬±¦ÔËÀ³¹Ù·½ÍøÕ¾Ê¼ÖÕÖ§³Ö²¢²Î¼ÓÒÔ¿ÆÑÓ×¢»¥»»¡¢½ÏÁ¿µÈģʽÔì¾ÍÍøÂ簲ȫÈ˲ţ¬Í¨¹ýÉèÁ¢ÏßÏÂÅàѵҵÎñ¡¢¹¥·ÀÑÝÁ·Æ½Ì¨¡¢ÈüÊÂÖ§³Ö·þÎñ¡¢ÏßÉϽÌÓýƽ̨¡¢ÍøÂ簲ȫ³¢ÊÔÊÒ½¨Éè¡¢ÍøÂ簲ȫѧԺѧ¿Æ×¨Òµ½¨ÉèµÈÖ÷ÌâÒµÎñ£¬È«ÃæÔì¾ÍʵսÐͰ²È«È˲š£ÔÚ³ÇÊм¶°²È«ÔËÓªÖÐÐĵÄÕ½Êõ²¼¾ÖÖУ¬±¦ÔËÀ³¹Ù·½ÍøÕ¾×¨ÉèÈ˲ÅÔì¾ÍÖÐÐÄ£¬ÎªÕþÆóµ¥ÔªÊäËÍרҵµÄÍøÂ簲ȫÔËÓªÈ˲ţ¬Îª»º½âÎÒ¹úÍøÂ簲ȫÈ˲ÅÐèÒª½ü¿ö¹±Ï×Ò»·ÝÁ¦Á¿¡£´Ó³ÉÁ¢¸ß¼¶×¨Ïî³¢ÊÔÊÒ¼°ÍøÂç¿Õ¼ä°²È«Ñ§Ôº£¬µ½´óÁ¦Íƶ¯¸ßУÈ˲źÏ×÷£¬ÔÚÔì¾Í×¨ÒµÍøÂ簲ȫÈ˲ŵÄ·ÉÏ£¬±¦ÔËÀ³¹Ù·½ÍøÕ¾´ÓδÖÕ³¡Ç°ÐеĽŲ½¡£


¾©¹«Íø°²±¸11010802024551ºÅ