Ͷ×ÊÕß¹ØÏµ
µÈ¼¶±£»¤¸ù»ùÒªÇóÖеļ¼ÊõºÍÖÎÀíÄÚÈÝ£¬Ô̺¬Á˽ÚÔìµãºÍÒªÇóÏî¡£ÆäÖв¿ÃÅÒªÇóÏîÊôÓڵȼ¶±£»¤²âÆÀÖеĸ߷çÏÕÏî¡£Ëùν¸ß·çÏÕÏ¼´µÈ±£²âÆÀÖÐÈô³öÏÖÎ¥·´²¿ÃÅÒªÇóÏîµÄÒªÇó£¬Ò»·½Ãæ»áµ¼Ö²âÆÀ·ÖÊý´ÓºÏ¸ñ·ÖÊý75·Ö£¨µÈ±£2.0²âÆÀºÏ¸ñ·ÖÊýÊÇ75·Ö£¬¶øµÈ±£1.0²âÆÀºÏ¸ñ·ÖÊýÊÇ60·Ö£©Æð£¬Ö±½ÓÏòÏ¿۷֣¬µ¼Ö²âÆÀ·ÖÊý²»ºÏ¸ñ¡£ÁíÒ»·½Ãæ¿ÉÄܻᵼÖ²âÆÀ»ú¹¹ÒªÃ´Ö»Äܳö¾ßÕûÌå²»ºÏ¸ñ²âÆÀ½áÂÛ£¬ÒªÃ´ÎÞ·¨³ö²âÆÀ»ã±¨µÈÑϳÁºó¹û¡£³ýÁËÎÒÃÇÊìÖªµÄ²»ÄܳöÏÖ¸ßΣ·ì϶£¨ÈçÄê¶ÈOWASPTop10µÈ£©µÈ£¬µÈ±£¸ù»ùÒªÇó¼¼Êõ²¿ÃÅÀïÆäËû¸ß·çÏÕÏî²Î¿´ÏÂÃæÄÚÈÝ¡£
±í¸ñ1 °²È«ÎïÀí»·¾³Öеĸ߷çÏÕÏî

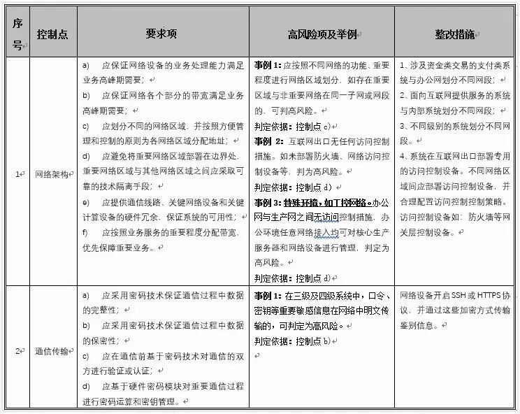
±í¸ñ2 °²È«Í¨Ñ¶ÍøÂçÖеĸ߷çÏÕÏî

±í¸ñ3 °²È«ÇøÓòÌìǵÖеĸ߷çÏÕÏî

±í¸ñ4 °²È«ÍÆËã»·¾³Öеĸ߷çÏÕÏî

±í¸ñ5 °²È«ÖÎÀíÖÐÐÄÖеĸ߷çÏÕÏî

¼±¾çÁ´½Ó
400-624-3900
Copyright ? ±¦ÔËÀ³¹Ù·½ÍøÕ¾ °æÈ¨ËùÓÐ ¾©ICP±¸05032414ºÅ
¾©¹«Íø°²±¸11010802024551ºÅ

